泉州华侨职校关于2023年秋季开学致家长的一封信
尊敬的家长朋友们:
你们好!带着希望和憧憬,我们迎来了新的学年。新学期,新起点,又是一个新的开始。为确保开学工作安全、平稳、有序进行,让孩子们更好地适应新学期,请家长们认真阅读以下相关事宜!
开学报到时间
我校将组织两个校区、一个教学点全体学生按不同时间点、按批次错峰开学报到,请提前做好开学报到准备。
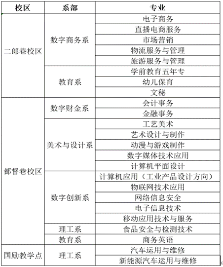
校区、教学点专业分布如下

具体错峰报到时间安排如下


开学前准备工作
1.督促孩子做好健康自测
开学前,督促孩子居家每日开展测量体温和新型冠状病毒感染相关临床症状观察等健康自测,若出现发热、干咳、乏力、咽痛等症状要检测抗原或核酸,如检测结果确认感染病毒,须如实报告学校,延迟返校。按照学校要求,严格落实学生健康管理制度要求,孩子如出现发热、干咳、乏力、咽痛等症状时,不带病到校学习。
2.做好学习生活物资储备
身体状况符合报到条件的学生,需备齐所需各类学习用具、防护用品、住宿用品等,如笔、纸、笔记本、口罩、洗漱用具、足量衣物(气候多变)等,不得携带酒精、消毒剂、打火机、香烟、管制刀具等违禁物品进校。学生报到后请预备足够生活必需用品,不得以购买物品等理由随意进出校园。
3.督促孩子整改仪容仪表
请家长督促孩子开学前整理好仪容仪表,应做到穿戴整洁、朴素大方,不烫发,不染发,不化妆,不佩戴饰物,不纹身,男生应理短发、不留长发、不理怪发、不剃光头,女生不穿高跟鞋等。2021级、2022级学生须穿着校服入校,全体学生仪容仪表必须事先经班主任通过线上方式检查合格后方可入校报到。
4.做好报到出行安全教育
学生出发来校前请先自测体温,若有身体异常情况,请暂时不来学校,及时就医,并立即报备班主任。待病愈后根据复课制度申请复课,经批准后再来校上课。请家长认真履行监护责任,有条件的学生可由家长专车接送,请教育孩子报到出行时需注意交通、食品、消防、防诈骗等各项安全,自觉遵守交通规则,做到安全文明出行。
5.严格遵守学校规章制度
新学期,请督促孩子严格遵守学校各项规章制度,明确学习目标,养成良好学习习惯,课堂上认真学习,做好笔记,按时完成作业。严禁手机带入课堂,个人手机以及手机附属设备(充电宝、耳机等)按学校要求统一保管,确有急事应做好申领手续。准时到教室参加早读、夜自修,不迟到、早退,不做与学习无关的活动。自习课期间保持教室和走廊安静,不大声喧哗、随意走动。
周末、节假日期间,住宿生需留校住宿,须报班主任核实情况并同意,班主任从学校平台申请,留校住宿生务必严格遵守学校宿舍管理规定,请家长及时关注孩子留宿与返家的情况,有异常情况及时与班主任联系。
家长朋友们,您的理解与配合是对学校工作最大的支持。让我们携手同心,确保新学期工作平稳有序开展!祝您和孩子在新的学期健康快乐、阖家幸福!
闽公网安备35050202000004号