喜 讯
——泉州华侨职校荣获2022年“全国职业院校技能大赛教学能力比赛” 三等奖
我们又双叒叕获奖啦!
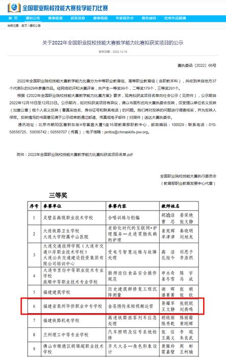
在刚刚结束的2022年全国职业院校教师教学能力比赛中,泉州华侨职校由易耀芋、张妮妮、王文静、刘燕鸣老师组成的代表队荣获2022年“全国职业院校技能大赛教学能力比赛”三等奖。

我校代表队能在众多的竞争对手中突出重围,还能获得如此优秀的成绩,有教师们的自身的努力和积累,也有学校对教科研活动的重视和支持,还有省教育厅领导和专家的指导。参赛团队的老师们认真研读省、国家职业院校技能大赛教学能力比赛的相关要求,制订针对性的教学策略,反复打磨比赛的方案,为比赛作了细致而充分的准备。星光不负赶路人,时光不负有心人。老师们在比赛中不断突破、完善,历经一路拼搏奋进获得今日沉甸甸的荣誉!

一直以来,我校高度重视教师的业务能力、教育教学水平和专业化成长,积极开展教师业务培训,着力挖掘教师潜力,提高中青年教师工作的积极性、主动性和创造性,注重梯队建设,组建了一支“以赛促教,赛练合一;以能带新,层层推进”可持续发展的高效参赛梯队,为教师成长搭建良好的平台。




奇迹仍在延续,从2016年至今,我校在这项赛事连续七年获奖(全省唯一一所学校,不包括厦门市作为单列市单独组队参赛),七年共获得全国一等奖3个,二等奖3个,三等奖4个!在此殊荣的激励和引领下,期待全体老师再接再厉,2023年的教学能力比赛再创辉煌!

闽公网安备35050202000004号